
终极拷问,FSD 真能撑起 1.5 万亿特斯拉?

在上篇《特斯拉 FSD:星辰大海能经得起现实检验吗?》关于智驾的研究中,海豚君提到目前FSD的商业化路径,其实在国内都有不同程度的落地,只是无论是 to C 端单独售卖、还是面向 to B 的服务销售,商业化仍然困难重重。
而在本篇的研究中,海豚君将试图回答以下投资者关心的问题:
一. 全无人驾驶网约车模式能跑通,核心点在哪?
二. 特斯拉做Robotaxi,相比萝卜快跑有什么优势?
三. Robotaxi业务成熟后,UE模式能有多大改善?
四. Robotaxi业务能给特斯拉贡献多少估值?
五. L4无人驾驶成熟后真正的机会在哪?对应到$特斯拉(TSLA.US) 上,目前估值是否高估?
六. 目前还有哪些玩家可以享受智驾逐步走向成熟期的机会?
一. Robotaxi模式能跑通,核心点在哪?
分析能否跑通一个商业模式,我们可以先来看看 1.在经济性上(UE模式上)能否有实现全自动驾驶网约车盈亏平衡的可能,主要限制因素在哪;以及2. 是否能够大规模的在全国扩展和铺开;
由于萝卜快跑已经在武汉开启商业化运营,我们先根据萝卜快跑在武汉的UE模式分析,看看自动驾驶网约车商业化能跑通的核心因素在哪?
我们来将1Q24萝卜快跑的UE模型和传统网约车对比,找出影响萝卜快跑的盈亏平衡主要因素以及后续的改善空间:
先从收入端来看:
① 每日总收入:萝卜快跑1Q24单车每日总收入仅为传统网约车的15%
在2024年一季度,萝卜快跑的单车每日总收入仅为传统网约车的15%,而由于每日总收入=每日接单量*每单平均公里数*折扣后每公里实际单价。我们将拆分这些收入端的核心因素来与网约车作对比:
在网约车时代,网约车运力(供给端)接近饱和,平均每日接单量受到需求侧驱动的影响因素更大,同质化竞争下,降价激励通常能换来每日接单量的增加(以价换量)。而作为城市短途交通,每单行驶的平均公里数也基本稳定。
但对比1Q24萝卜快跑与网约车的收入端的关键驱动因素,海豚君发现了两个明显的问题:
① 萝卜快跑的每单平均公里数大幅低于网约车,仅为网约车的50%左右;
② 萝卜快跑的每公里实际单价更低,仅为网约车的40%左右:
通常在新的出行平台导入阶段,平台都会给与乘客大额补贴来培养用户心智的养成,乘客补贴占GTV的比重可以高达至20%-30%,但萝卜快跑在1Q24的导入阶段时,给乘客的补贴占到了每单GTV的70%,补贴折扣过高也导致了实际单价过低。
同时萝卜快跑“以价换量”优势也并不明显,单车每日平均接单量也仅达到了网约车的75%左右。
但由于萝卜快跑提供的产品本质相比网约车没有发生根本性的改变,都是点到点的载人服务,海豚君认为问题落在了萝卜快跑产品侧的“缺陷”。
首先从用户打车的核心因素考虑,1. 打车的高效性和便捷性;2. 安全性(用户感知维度);3.以及乘客体验的舒适性;构成了打车服务产品端的核心三角,而在提供的打车服务产品差异化没有那么大的时候,定价成为了核心竞争因素。
但从萝卜快跑目前提供的打车服务的产品端来看,在海豚君认为的核心三角中都不占据优势,甚至在高效性和便捷性上还存在了明显的“bug”:
打车成功率低、用户等待时间长、路程行驶时间缓慢(订单完成时常接近人类出租车的2倍),以及只能在规定站点上下车(类似公交车),失去了打车服务区别于公共交通的高效性和便捷性。
海豚君将导致萝卜快跑产品侧问题的核心原因归纳为3方面:
1. 技术成熟度仍然较低:系统泛化能力弱,拟人化和灵活性不足
a. 与其他道路参与者的交互博弈能力差:不主动换道超车,与前车保持较大的跟车距离,导致频繁被后车超车插队,在路口等行人/电动车全部通过后再通行,遇到有车准备变道或行人距离过近就会出现点刹,甚至急刹;
b. 智驾系统泛化能力弱:遇到复杂路况-如施工路况,实线或车道内有障碍物(甚至塑料袋,编织物等),狭窄路段,长尾场景及恶劣天气时(雨雪天气会影响摄像头和激光雷达的感知能力),会出现停摆情况,后需要后台人工接管,甚至在极端天气下会暂停提供打车服务;
而a&b两点共同影响了路程行驶时间,用户对安全性的感知以及乘客体验舒适性。
c. 系统灵活性低:只能在规定站点上下车,且无法自由选择行驶路线和更改终点,主要影响打车的便捷性
2. 萝卜快跑车型投放数量少:1Q24武汉仅投放了300辆萝卜快跑的车辆,运力不足,主要影响打车的成功率和用户等待时间;
但投放数量少,主要因为UE模型没有跑通,仍然面临大额亏损,而随着技术进步以及法规放开带来的亏损收窄,百度已经在加大投放车辆(到2024年底在武汉投入1000辆萝卜快跑),如果UE模式完全跑通后,Robotaxi在武汉的车队生产和供给很容易快速扩张。
3. 萝卜快跑运营区域受限:应武汉政策法规要求,目前实际运营区域仍以城市非核心区域,以及无拥堵路段为主(二环开外),城市中心等繁华路段/以及地形复杂区域尚未开放运营,主要影响打车的成功率。
而法规对于运营区域的限制的本质仍然在与萝卜快跑技术成熟度较低,无法与周围道路参与者很好的交互,从而可能有引发安全性风险。
总结而言,海豚君认为萝卜快跑收入端的主要问题仍在于技术成熟度不足:
① 每单平均公里数过低:主要因为当前偏向保守合规的策略取向以及较弱的博弈能力导致订单时长较长(接近出租车的2倍),用户多以短途出行且不赶时间为主,长途出行效率太低;
② 给与乘客大额补贴,但对单日订单量提升仍有限:主要因为产品侧的“缺陷”,解决办法仍要在于技术成熟度的提升。
而从成本端来看,萝卜快跑UE模型中成本端占比最大的两块,分别是单车折旧和安全员成本:
② 单车折旧:
从2024年一季度的成本端来看,单车折旧是萝卜快跑成本端的第一大成本,约占到了一季度总GTV的1.1倍,是普通网约车折旧成本的3-4倍。
而百度已经推出了第六代萝卜快跑车型RT6,成本端已经从RT5的将近50万元,下降了约60%至RT6的20万元左右,主要通过前装量产方式和激光雷达供应链降本共同实现。
展望2025年,海豚君认为,车端成本再继续下降的空间短期来看已经不大,目前RT6与普通网约车成本端差距主要在于智驾的硬件成本,而L4 自动驾驶网约车是To B端生意,乘客把人身安全托付给运营方,没办法介入车的驾驶过程,即使技术端有所进步,仍需要相比To C端乘用车装配更多的硬件冗余来兜底,更多还仍然得依赖供应链的自然降本。
③ 安全员成本:
在Robotaxi智驾技术尚未成熟时,配备安全员仍然是Robotaxi运营端必须要承担的成本,也是萝卜快跑成本端的第二大成本。
但安全员成本目前主要还是由法规的要求所限制,随着智驾技术的进步,在部分城市已经实现从车内安全员向远程安全员过渡的商业化运营,而根据国家交通运输部发布的《自动驾驶汽车运输安全服务指南》要求,远程安全员与车辆的配比不得低于1:3。
而展望后续,安全员成本的下降主要取决于法规端对远程安全员与车辆配比的比例继续放宽,但法规端的放开仍然取决于由智驾技术进步带来的安全性提升。
小结:
从上述对于萝卜快跑UE模式的分析可看出,Robotaxi与其他平台经济的商业模式最大的不同点在于,平台经济更多的是依赖于规模效应带来的边际成本下行,而Robotaxi商业模式能否跑通的真正核心因素反而在于技术成熟度的提高(政策端的本质也需要先技术成熟提高来倒逼政策放开),这也是Robotaxi提前布局的先发优势并不大,各家在技术不成熟的情况下投入的Robotaxi车辆也并不多的原因。
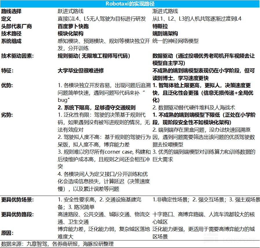
二. 特斯拉做Robotaxi,相比萝卜快跑有什么优势?
从目前布局Robotaxi的玩家来看,技术路径上分为模块化架构和端到端架构两种路线,领头羊分别是Waymo/萝卜快跑 vs特斯拉。
而模块化架构和端到端架构最大的区别在于:
① 模块化架构是由规则驱动:智驾表现基于工程师定义的规则,规则能写的越细越全,相应的智驾表现也就会越高,所以对应的是系统的下限会高,因为人写的规则一定会以遵守交通规则为前提。
② 而端到端架构则是由数据所驱动:智驾表现都基于训练出的神经网络模型(自学习系统),而模型够不够聪明,主要取决于学习的数据够不够优秀和丰富(优秀老司机开车视频+遇到的corner case视频)。
端到端架构的优点也很明显,学习物料都来自于优秀司机的驾驶行为,智驾系统的拟人化程度会更高,且智驾性能的上限也会更高。但由于大模型的“黑盒”属性,输出的结果不确定性大,智驾的下限因此也会更低(甚至可能还会出现违反交通规则的情况)。
从端到端头部玩家特斯拉的表现来看,特斯拉自V12版本就开始切换至端到端路线,但MPI的走势也并不稳定。
数据来源:FSD Tracker
所以,以百度萝卜快跑为代表的L4玩家,一方面因为驾驶数据量有限,切换端到端路线困难,另一方面因为L4智驾以安全性为第一要素,且要对监管负责(可解释性要求远高于乘用车,而端到端的弊端在于可解释性差和智驾下限低,目前端到端头部玩家的MPI都并不稳定)。
从算法架构来看,萝卜快跑当前仍使用的是基于高精地图的模块化方案(高精地图可以极大程度降低自动驾驶系统算法的复杂程度),其中感知模块为“激光雷达+摄像头+毫米波雷达”多传感器融合的神经网络算法,而决策规控模块仍然使用传统的规则算法,来做到充分的安全性冗余。
但模块化架构的固有缺点,却也在限制着实现L4智驾技术的真正意义上的成熟,而海豚君认为,相比采用模块化架构的萝卜快跑,采用端到端路线的特斯拉反而真正能跑通Robotaxi的商业化模式:
1. 端到端架构的泛化性更强:
Robotaxi真正能跑通的关键,在于泛化性够强,一方面体现在城市的所有区域都可以开展运营(应对复杂场景和corner case的能力强),另一方面体现在该模式可以快速扩展至全国。
而端到端架构的核心优势就在于泛化性够强,因为拟人化程度高,具有与道路参与者的高博弈能力,所以场景适应能力非常强,同时并不需要依靠高精地图(萝卜快跑需要强烈依赖高精地图是因为高精地图可以提供先验性信息,降低规则式代码的复杂性),可以快速扩展至全国。
而萝卜快跑基于规则式+高精地图方案,规则式方案遇到略微复杂的场景就宕机,更不可能穷尽所有的corner case, 所以模块化方案更适合交通设施基建完备,且路况简单的路线,所以更适用于路况简单的道路,无法实现城市所有区域都开展运营。
而高精地图涉及到数据隐私性及安全性,获批商用审核很慢,且高精地图的采集也需要在每个城市都先派遣采图车来跑一遍路线,只能一个城市一个城市的开城(和当初车企开启城市NOA逐步开城一样),扩展性差。
2. 端到端的时效性更强,拟人化更好:
端到端方案由于具有高博弈能力,拟人性更强,行驶策略也会更加激进,时效性和驾驶体验感会相比模块化方案更强。
根据调研显示,如果人类驾驶员通勤A-B点需要半个小时,特斯拉V13可以控制在40-45分钟左右,而Waymo则需要一个小时以上(已经在凤凰城布局Robotaxi商业化服务超过4年)。
而对于远距离驾驶,1个小时的人类开车路程,Waymo则需要2-3个小时,时效性非常弱。
3. 端到端技术进步速度快,而模块式方案仅能线性提升:
规则式方法是靠类似打补丁的方法去写场景,所以在智驾能力的提升上只能线性推进,难以再实现技术端有质的飞跃,而靠数据驱动的端到端模型依靠数据驱动有望实现类似Chatgpt的进步, 实现scaling law。
小结:
虽然目前端到端方案落地速度相比模块式方案落地速度更慢,但海豚君认为采用模块化方案的$百度(BIDU.US) 萝卜快跑由于技术路线的固有缺陷无法解决提供载人服务的产品端的固有缺陷,且技术再进步程度已经不大。
而采用端到端方案的特斯拉无论是在泛化性,拟人性,时效性上都更接近网约车提供的载人服务,且技术进步速度快,具备真正实现L4载人服务的潜力。
三. Robotaxi业务成熟后,UE模式能有多大改善?
在《特斯拉 “暗度陈仓”,Robotaxi 故事只是 “幌子”?》里,海豚君其实已经提到了Robotaxi对传统网约车UE模式的变化,得出的结论是:
司机付出成本不变(车的折旧,燃油费/电费等),而之前有人驾驶车辆由于原先的用户的打车费用的接近一半都用于支付司机的人力成本,Robotaxi 能根本上改变的是将这节省下来的 49% 的部分进行利益的重分配(假设网约车都为新能源电动车,相比上篇文章UE模型做了调整)。
但海豚君忽略了两个因素:
① Robotaxi由于理论状况可以24小时运营,运营时间的增长可以导致每车每日接单量的提升,从而使GTV大幅提升,但实际上,这个理论有拥有限制因素:
1. Robotaxi的运营时间受制于电池和零部件的使用寿命,无法实现24小时运营:
a 车型零部件一直高饱和运转(尤其工控机,车载电脑)长时间满负荷去跑,会降低使用寿命,同时可靠性也会下降。
b. 而电池本身拥有循环次数,在电池使用寿命没有大幅度提升时,同样也限制着Robotaxi车型的实际运营时间。
所以目前,Robotaxi的实际运营时间大概在12小时左右,略超网约车平均运营时间10小时。
2. Robotaxi的每日单量同样受到供需关系影响:
共享出行市场本身就是一个市场规模相对有限的市场, 而Robotaxi提供产品本质相比于网约车没有发生根本性改变(点到点载人服务),所以只能通过降低价格完成对共享出行市场的渗透。
假设在Robotaxi技术和运营成熟的情况下,Robotaxi通过节省下的司机成本,让利GTV的30%给乘客返利完成共享出行市场的全渗透(普通网约车让利GTV的10%),同时催生对共享出行整体需求端的提升,中国共享出行的市场规模在Robotaxi成熟后提升至万亿(乐观假设)。
而如果按照Robotaxi单车日均流水600元(GTV),中国Robotaxi市场也仅需要660万辆全职Robotaxi车辆(一年工作360天,平均一天工作12小时)即可满足整个市场需求,而Robotaxi运力的扩张也非常容易。
而如果乘客端的无人驾驶车辆也能加入Robotaxi网约车车队参与运营,市场很容易饱和,甚至出现供给过剩的情况,本质上仍然是一个需求端而非供给端驱动的生意。
② Robotaxi还需要承担原先由司机承担的额外成本:
Robotaxi的清洗、检测、遇到故障时地面运维等额外成本,所以仍需要配备额外的地勤人员产生的额外成本(原先这些由网约车司机承担)。
而出于这两个因素限制,海豚君对于Robotaxi成熟后(技术成熟,运营优化后)的UE模型进行了调整:
在对GTV的假设中(GTV=单车日均接单数量*每公里名义单价*每单公里数):
a. Robotaxi的实际运营时间仍受到限制,基于Robotaxi更长的实际运营时间(12h vs 10h), 以及基于节省下的司机成本提供更高的乘客激励,海豚君假设单车每日接单数量从网约车的20单提升到了Robotaxi的25单。
b. 海豚君假设单车每单公里数相比网约车没有发生改变(主要由使用场景决定,目前网约车使用场景仍然以短途出行为主)。
从结果端可看出,即使Robotaxi的每日GTV相比普通网约车GTV有所提升(单车每日接单量提升),但自运营的成本率由于:
① 更高的车辆成本(假设成熟状态下智驾域控制器+摄像头成本)比普通网约车高2万元(18万元VS 16万元);
② 假设地勤人员的成本(假设地勤:车辆=10:1)关系-最主要影响因素
③ 更高的保养费用(智驾硬件软件保养费用增加)
实际的Robotaxi的运营成本率还略高于司机成本率(Robotaxi 自运营方成本率36% vs 网约车司机成本率31%),Robotaxi相比网约车能节省的司机收益的重分配部分从GTV的49%下降到了44%。
如果在平台方+自动驾驶车辆提供方共同参与运营的情况下,司机净流水部分(GTV的44%)将分配给:
① 平台方;② 自动驾驶车辆提供方;③让利乘客。
如果要Robotaxi完成对共享出行市场的全渗透,海豚君认为需要相比网约车多让利25% GTV给乘客(网约车相比传统出租车多让利10%的GTV给乘客,但也没有完成向传统出租车市场的渗透),也就意味着平台方+自动驾驶车辆提供方只多勉强拿到GTV的20%。
而如果在垂直一体化自运营的情况下(自己提供Robotaxi车辆+自运营+自建平台),本身网约车模式下基于GTV的69%的收益部分(司机49%+平台10%+乘客返利10%),在Robotaxi垂直一体化自运营模式下, 变成了GTV的64%收益分配给:①Robotaxi自运营方;②乘客返利。
同样如果让利35% GTV给乘客,Robotaxi自运营方将拿到GTV的30%左右。
四. Robotaxi能给特斯拉贡献多少估值?
从用户端考虑,Robotaxi相比网约车提供的产品本质没有发生变化,而拥有一辆无人驾驶车辆无论是从成本端还是拥有车辆的其他属性(面子/玩具属性等)来看都好于乘坐Robotaxi网约车,所以共享出行市场也很难向乘用车出行市场去渗透。
所以共享出行市场由于市场规模有限,同时无人驾驶技术成熟后很容易出现供给过剩(尤其是乘客的自有无人驾驶车辆也能加入Robotaxi网约车车队),海豚君认为Robotaxi业务的演变的最后仍是出行平台商之间的竞争 (只要Robotaxi车辆的供给不受限制, 且可自由加入各大出行平台),利润率仍然有限。
所以在对特斯拉Robotaxi业务的这块估值,海豚君仅作简单假设用于参考:
① 假设在美国市场,无论是特斯拉自运营车辆,还是乘客自有的无人驾驶车辆(无论是特斯拉还是经特斯拉FSD授权的其他车企车辆),都只能使用特斯拉网约车平台。
而在Robotaxi的布局上,由于美国目前有能力走端到端路线的玩家只有特斯拉,所以海豚君假设特斯拉占据Robotaxi的龙头地位,市占率能达到美国Robotaxi市场的80%(目前Uber美国市场市占率大约75%上下)。
同时假设Robotaxi成熟后,通过给与GTV的30%用作乘客的返利,完成对美国网约车市场的的全渗透,同时带来整体共享出行市场规模的扩大(用户使用频次增加带来单量增长),成熟状态下美国Robotaxi市场规模达到835亿美元(目前市场大约是600亿美金上下)。
即使这样,假设全职Robotaxi单车每年GTV 9万美元(按照单车每单GTV 10美元,一天25单,运营360天计算), 考虑到人口密度、运行面积和覆盖率问题,美国Robotaxi市场大约需要160万辆左右的全职Robotaxi车辆,而如果特斯拉占据80%的市场份额,意味着特斯拉自营的Robotaxi车辆在130万辆左右。
最后基于特斯拉在美国Robotaxi的盈利模型,合理估算特斯拉自运营净利润/GTV的比例在26%左右,特斯拉Robotaxi在美国的年净利润为173亿美元,给与成熟期的Robotaxi业务20倍PE的估值,折现后特斯拉美国Robotaxi业务的估值约在1700亿美元左右。
② 而在中国市场,出于以下因素,海豚君对中国市场Robotaxi业务不做估值。
a. 有能力走端到端的路线的玩家众多,很难出现特斯拉一家独大的情况;
b. 中国共享出行市场出于监管,安全性等各种因素,不太可能让特斯拉去做垄断地位的排他性协议;
c. 中国Robotaxi市场最后很可能也是出行平台商之间的竞争,利润率有限,特斯拉布局意义也不大;
五. L4无人驾驶成熟后真正的机会在哪? 对应到特斯拉上,目前估值是否高估?
在《特斯拉 FSD:星辰大海能经得起现实检验吗?》中,海豚君提到,特斯拉Robotaxi项目的目的,是在培养用户心智,最终催生特斯拉下一个真正意义上年产 400 万、可以做软硬一体交付 (车主愿意为软件买账) 的汽车销售业务,用 FSD 软件来促进硬件汽车的销量,然后 FSD 再行单独收费,实现类似苹果软硬一体的生态闭环。
所以海豚君认为,当L4无人驾驶技术成熟后,真正的机会反而不是在于Robotaxi, 而是在于车企的卖车+智驾软件业务变现上:
① 无人驾驶技术成熟后能催生新一波全球化的换车周期(整体卖车市场规模继续扩大);
参考手机行业,继2007年后,苹果开始发布iPhone, 标志着智能手机时代的开始,全球手机出货量迅速增长。
② 全球汽车集中度可能继续提升,同时带来卖车市占率也继续上升;
L4无人驾驶技术成熟可能催生全球汽车CR5集中度继续上升, 而特斯拉目前在新能源车全球化上相比其他新能源车企更有优势。
苹果软硬一体化闭环建立使苹果在全球手机市占率迅速拉升:2010年时诺基亚仍然还是全球手机的老大,拥有全球约33%的手机市场份额,而2011年,诺基亚手机市场份额降至23%(iPhone 4发布后),2013年后,诺基亚手机已经出售给微软,基本已经退出了手机市场的竞争。
而新能源车市场可能也会遵循类似的演变趋势,2023年全球新能源车渗透率仍然只有15.8%,由于新能源车和智能化硬件软件匹配度更高,会加速燃油车企的淘汰,而手握成熟FSD软件的特斯拉可能就如当初苹果替代诺基亚一样,替代丰田成为全球智能汽车的“霸主”。
③ 而智驾软件收费的高毛利(90%以上)还可以提升整体利润率:
苹果服务业务高毛利将苹果整体毛利率2007年从33%拉升到2024年46%。
海豚君假设特斯拉FSD无人驾驶技术能够成熟,达到L4-L5水平,实现苹果的“App store” 时刻,对卖车的硬件和FSD业务分开估值:
① 卖车业务估值:成功替代丰田的霸主地位,实现7000亿卖车估值
假设全球汽车销量8000万辆(2023年全球销量7769万辆),2032年智驾成熟后,成为了特斯拉的核心竞争壁垒,特斯拉成功顶替丰田成为新一代卖车霸主,在全球的市占率达到13%,在卖车单价下滑到3.5万元时实现年销量达到1040万辆(用平价车来做市占),最后特斯拉年卖车收入达到3640亿元。
同时在卖车的硬件毛利率上,给与稳态下特斯拉汽车业务毛利率25%(略超丰田),以及规模效应下6%的费用率,特斯拉经税调整后的运营利润为550亿左右。
最后参考苹果和丰田,给与特斯拉卖车业务25倍PE的估值,折现到2025年特斯拉卖车估值为7000亿左右。
② FSD业务估值:假设FSD演变成全订阅模式(最利好特斯拉的模式)
a. 特斯拉存量车FSD订阅:
按FSD到2032年走量成熟的假设,特斯拉到2032年存量车约4460万辆, 假设用每月65美元的价格(目前99美元/月)完成特斯拉存量车70%的付费渗透率,最后特斯拉FSD年收入246亿美元。
b. 开启第三方FSD授权:
假设第三方付费用户数2160万(海豚君基于2032年全球新能源车渗透率50%的假设,全球新能源存量车约3亿,使用特斯拉FSD的第三方用户占全球新能源车8%左右),每月订阅价格不变,特斯拉抽成50%,最后特斯拉第三方FSD授权年收入85亿美元。
最后给于特斯拉FSD业务25倍P/S的软件估值,折现到2025年特斯拉FSD业务估值为4200亿。
最后画饼落地下的综合估值:
由此看出,即使已经将无人驾驶技术成熟的所有乐观预期打满,特斯拉也就是1.4万亿市值(隐含2025年P/S倍数11倍)上下。这已经是海豚君把特斯拉所画的所有大饼都当成2030年左右会完成和落地的事业去估值的。
如果说唯一不够乐观的地方,就是基于目前各智能车企的实际布局,没有让全球非特斯拉智能汽车的FSD渗透率没有无脑上拉到双位数到50%这种一家独大的假设、没有算进去Optimus的估值。
在这种极致乐观假设下,也不过是特斯拉目前的市值而已。显然市场对当前特斯拉已经定价进去了太多未来还不确定的东西。
六. 目前还有哪些玩家可以享受智驾逐步走向成熟期的机会?
但基于上述的分析,海豚君认为这波L4无人驾驶成熟后真正的机会仍然在于车企端,复刻类似苹果的“APP Store”时刻,实现软硬一体化闭环。
而与网约车对于载人服务的产品要求类似,海豚君认为乘用车车主对于智驾体验感的要求,同样遵循场景适应性,通行效率,拟人度三个维度。
这三个维度不断优化的过程对应着消费者对智驾系统从可用、到好用、爱用的主观感受,目前来看在技术路线的选择上,端到端技术路线仍然是最有希望真正实现L4-L5无人驾驶技术的路线。
所以海豚君认为,能紧跟端到端技术路线的车企,才最有可能享受智驾走向成熟期的机会。
端到端路线实现了自动驾驶算法从规则驱动到数据驱动的转变,使竞争的核心因素变成了高质量数据+后端训练算力,以及智驾的技术人才储备作为辅助。
获取高质量数据的关键在于搭载高阶智驾硬件车型销量越多(只有搭载高阶智驾硬件车型的车辆才能完成高质量驾驶数据),而训练算力+智驾技术人才本质是资金竞赛(对应资本投入/研发投入增加),所以海豚君预计,在智驾技术尚未成熟,国内车企尚未能实现对智驾软件单独收费时,会形成以下闭环:
头部端到端玩家进度
但反观国内车企,目前估值最高的小鹏也仅有1.2倍P/S,而其余新能源车企普遍P/S倍数已经不到1倍,基本上都没有把智驾变现的预期打进估值,仍然还是一个基于卖车硬件端的估值,海豚君认为,在这波智能化演变的趋势下,国内紧跟端到端路线的头部玩家$小鹏汽车(XPEV.US) 和$理想汽车(LI.US) 反而更有机会。
而后续带来估值提升的可能催化点在于:
① 智驾技术成熟度提高,带来智驾体验感有大幅提高,体现在 a. 城区MPI快速提高;b. 城区通行效率提高(完成同段出行路线的时间更接近人类司机表现);c. 城区复杂场景/功能的拓展和通行成功率提高(目前端到端比拼车位到车位功能)
② 而在乘客端来说,在智驾软件单独收费时,最主要看到的是智驾软件渗透率提高。但智驾尚未单独收费时,体现在a. 城区智驾活跃用户数大幅提升;b. 在智驾选配情况下,看到选择高阶智驾版车型的比例大幅提高;c. 在智驾标配情况下看到用户因为智驾因素选择该车型的销量提高,形成爆款车型;
③ 特斯拉FSD入华的潜在催化,可能产生类似“鲢鱼效应”催生国内智驾技术提升加速,以及可能率先培养用户对智驾单独付费的认知,催生国内车企对智驾软件单独收费模式开启;
④ 国家层面的L3及以上法规和牌照的颁发,使开启智驾模式后,因为智驾模式出事故的主要负责人变成车企,而非车主承担。
智驾研究历史文章:
2025年1月2日,《特斯拉 FSD:星辰大海能经得起现实检验吗?》
2024年12月3日,《特斯拉 “暗度陈仓”,Robotaxi 故事只是 “幌子”?》
本文版权归属原作者/机构所有。
当前内容仅代表作者观点,与本平台立场无关。内容仅供投资者参考,亦不构成任何投资建议。如对本平台提供的内容服务有任何疑问或建议,请联系我们。
