
起风了:全球资产阶段性转折或正到来

兴业证券认为,当下大类资产的钟摆从 “衰退交易” 重回 “紧缩交易” 的转折点,或正在到来,这种调整在 8 月初就已见端倪;而近期美联储官员频繁的鹰派放风,实际是对前期过于乐观市场的一种 “纠偏”。
投资要点
最近两个交易日海外呈现波动放大的特征:美股回调,10 年期美债收益率站上 3%,美元指数再次升至 109 以上,欧元兑美元则跌破平价至 0.99。我们自年初以来持续提示,海外市场会持续处在 “衰退” 和 “紧缩” 交易的替换中。而当下,大类资产的钟摆从 “衰退交易” 重回 “紧缩交易” 的转折点,或正在到来。
“衰退交易” 的调整,8 月初就已见端倪。
-
6 月中旬联储加息 75bp 落地后,美国股债市场都出现情绪修复——尤其在经济数据显著转弱后,市场开始定价联储不久将出手应对衰退。
-
然而,事情近期发生了一些变化:8 月初美债利率上行,8 月中旬美元上涨,大宗下行,而后美股开始高位回落。
心动 vs 幡动:8 月改变的并非宏观逻辑的转折,而是市场的解读。
-
不可忽视的是,美国就业的强劲,似乎并未刻画 “衰退” 图景;
-
市场对联储加息预期是非常 “纠结” 的,整体走了一个 “W 形”;
-
但资产价格(尤其是美股)似乎对一些支持紧缩的负面信号 “视而不见”。
1) 宏观数据 “左右互博”,判断联储路径的几条逻辑:
-
整体通胀预期 6 月见顶,但供给端不确定性仍存;
-
美国经济下行是大概率事件,因而联储最终转向也是大概率事件;
-
但当前可能还没到联储态度转折的绝对拐点:其一通胀仍在高平台,就业比 GDP 可能更为重要;其二政治和联储独立性,政策的重心仍在通胀而非衰退。
2) 重读联储近期信号,实际是对前期过于乐观市场的一种 “纠偏”。
-
7 月 FOMC 纪要及近期美联储官员频繁的鹰派放风,都在纠正市场此前对其态度过于乐观的解读;
-
市场近期的调整也是在逐步和再审视这一信号:美股在中报季接近尾声、8 月 19 日美股期权大量到期之后波动放大,甚至提前定价鲍威尔在本周五 Jackson Hole 全球央行年会上可能偏鹰的发言。
展望未来,在联储释放明确转鸽信号前,美国股债市场调整都尚未结束。
-
联储放弃前瞻指引,其实在等待的是来自劳动力市场的进一步信号。
-
后续需要关注的时间点,可能依次是本周五(8 月 26 日)联储主席鲍威尔在 Jackson Hole 全球央行年会上的发言、下周五(9 月 2 日)的非农数据和 9 月 13 日的美国 CPI 数据。
风险提示:通胀持续性超预期,美联储货币政策超预期。
“衰退交易” 的调整,8 月初就已见端倪
6 月中旬以来 “衰退交易” 的演绎,实际从 8 月初就已陆续出现调整。
-
6 月中旬联储议息会议加息 75bp 落地以来,美国股债市场都开始出现情绪修复:10 年期美债收益率从 3.5% 一路回调至 2.5%,标普 500 指数则从底部反弹了近 20% 至 5 月初左右的水平。股债双涨的格局,定价的本质是流动性宽松——尤其在经济数据显著转弱后,市场开始定价联储不久将出手应对衰退。
-
然而,事情自 8 月初以来发生了一些变化。首先出现转折的是美债:8 月 1 日迄今,10 年期美债利率自底部的 2.5% 升至 3%,2 年期美债利率则从 2.9% 升至 3.3%;然后美元也开始反弹:8 月 12 日迄今,美元指数从 105 左右升破 109,这使得前期上涨的伦铜、伦锌等工业金属以及黄金都受到了一定压制;8 月 15 日迄今,美股也开始呈现高位回落的迹象,且结构上来看,成长股的修复似乎告一段落。





心动 vs 幡动:变化的是市场对宏观逻辑的解读
宏观逻辑的转折并非 8 月初发生的,只是市场的解读开始发生变化。“衰退交易” 的演绎,确实有部分宏观数据支撑:美国二季度 GDP 增速转负、实际个人消费支出同环比二季度均进入负值区间、企业库存变动斜率显著放缓、地产市场也出现降温、7 月 CPI 读数也伴随着油价降温自 9.1% 回落至 8.5%;但不可忽视的是,另一部分数据似乎并未刻画 “衰退” 图景:这其中最为代表的就是依然非常强劲的是就业数据。基于此,如果我们去观察联邦基金期货利率所反映的加息预期,可以发现市场是非常 “纠结” 的:6 月 FOMC 会议以来,市场预期的 2022 年底联储加息的终点在 3.2% 至 3.6% 区间波动(年内再加 175bp 至 200bp),整体走了一个 “W 形”。有意思的是,在加息预期波折的过程当中,资产价格(尤其是美股)似乎对一些支持紧缩的负面信号 “视而不见”。


数据 “左右互博”,如何判断联储路径,以下几条逻辑或能供参考:
(1)整体通胀预期 6 月见顶,但供给端不确定性仍存。近期释放的伊核协议可能恢复的信号无疑是助推油价降温的重要动力。但值得玩味的是沙特的表态:8 月 23 日,沙特能源大臣指出原油期货价格并未反映潜在的供需基本面,OPEC+ 在下个月开会考虑产量目标时可能会进行减产。此外,欧洲近期天然气价格和电价快速上升,中国部分省市也出现限电的情况。需要持续关注地缘博弈在能源和粮食供给端的扰动,高温和原材料短缺对欧洲生产进而对全球供应链的扰动。
(2)美国经济下行是大概率事件,因而联储最终转向也是大概率事件。前者的核心逻辑是,美国经济正面临着紧缩、通胀和财政的三重冲击。10 年和 2 年期美债利率倒挂幅度接近 50bp,这已经接近科网泡沫时期低点,10 年期和 3 个月美债利率也接近倒挂,这都说明了市场对经济继续降温的高度担忧。关于高通胀 vs 低增长,联储依然在衰退周期中依然会侧重后者,我们从 1970 年代沃尔克的操作中可以窥见端倪。
(3)但当前可能还没到联储态度转折的绝对拐点。
-
其一是经济,通胀仍在高平台,就业比 GDP 可能更为重要。1960 年以来,“两个季度 GDP 负增长” 是美国衰退的必要非充分条件,但本轮不一样的地方在于,就业数据和其他数据出现了背离。回顾 1945 年以来的 13 次美国衰退,失业率均在进入衰退前即开始见底抬升,衰退周期开始时平均处于 5% 左右。7 月美国失业率进一步下探至 3.5%,这与此前经济衰退的图景显然是不相符的。虽然 2006 年和 2019 年降息周期的开启均早于失业率的拐点,但当时美国的通胀水平远低于当前。在当前通胀同比开始回落但绝对水平仍处于高位的时候,联储转向是需要就业市场 “给台阶下” 的。
-
其二是政治和联储独立性,政策的重心仍在通胀而非衰退。我们在 2019 年 7 月的报告讨论过政治对联储决策的影响,现在看起来有点 “老生常谈”,但却是判断联储政策的有效参考。在 22 年 2 月的报告中我们指出,和 2019 年特朗普处于保经济催促联储提前降息不同的是,本轮经济政策的重心显然在抗通胀,因此不宜低估政治对抗通胀的持续诉求——这也是我们在 3 月核心通胀见顶后,持续提示市场调整风险的重要依据。从这个角度来看,近期美国将此前的 Build Back Better 基建法案 “换马甲” 为《通胀缩减法案》后落地、白宫 7 月 21 日专门讨论为什么美国两个季度负增长不意味着衰退,其实都释放着一个信号,对于已经因为高通胀支持率大跌的拜登和在应对中期选举中并不占优的民主党,现在并不希望美国选民认为自己把经济也弄的一塌糊涂甚至衰退。因此,政治高压不减,联储转向的动力可能当下也没有那么强。



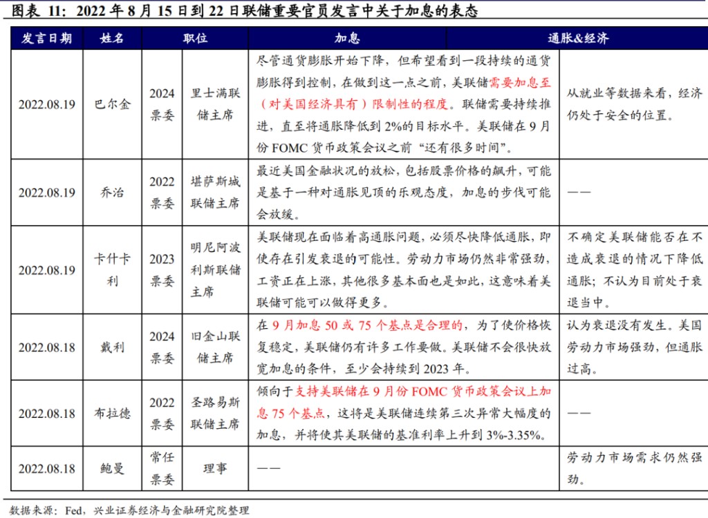
基于此,重读联储近期信号,实际是对前期过于乐观市场的一种 “纠偏”。7 月 FOMC 纪要当中联储强调:“一段时期低于趋势的 GDP 增长(below trend economic growth)将有助于减轻通胀压力,并为持续实现委员会的最大就业和价格稳定目标奠定基础”、“转向适当的限制性政策立场对于避免通胀预期脱锚至关重要” 以及 8 月中旬以来联储票委要加息 75bp 的放风,其实都是在纠正市场此前对其态度过于乐观的解读。
因此,市场近期调整也是在逐步和再审视这一信号。美债从 8 月开始就出现转折,美股在中报季接近尾声、8 月 19 日美股期权大量到期之后波动放大,可能意味着市场开始接受逻辑的变化,甚至提前定价鲍威尔在本周五(8 月 26 日)Jackson Hole 全球央行年会上可能偏鹰的发言。


展望:事情变得更好之前可能会先变差
展望未来,在联储释放明确转鸽信号前,美国股债市场调整都尚未结束。7 月联储放弃前瞻指引之后,其实在等待的是来自劳动力市场的进一步信号。9 月联储是否会加息 75bp、联储何时会释放边际转松的信号,需要关注的时间点,可能依次是本周五(8 月 26 日)联储主席鲍威尔在 Jackson Hole 全球央行年会上的发言、下周五(9 月 2 日)的非农数据和 9 月 13 日的美国 CPI 数据。
附:“通胀 - 联储收紧” 线索追踪





通胀:供应链压力持续缓解,运输成本下降




风险提示:通胀持续性超预期,美联储货币政策超预期。
本文作者:兴业证券王涵、卓泓等,来源:泓观卓见,原文标题:《兴证宏观卓泓 | 起风了:全球资产阶段性转折或正到来》
