
全球通胀的终点在哪里?

通胀的终点将是一次很惨烈的出清。这一进程中,很多国家会陷入衰退,甚至破产,衰退会逐渐蔓延到美国本土,美国失业率会重新抬升,最后,系统重启。在这个过程中,唯一的变数是经济周期与欧美错位的中国。
引子
最近一段时间,全球资本市场开始交易衰退预期。在这股新风潮的推动下,布油价格一度跌破 100 美元,十年美债收益率也一度触及 2.8%。


通胀见顶的论调再次抬头,因此,两年美债收益率一度回落至 2.8% 附近,对应未来的加息路径为:25+25+25+25,年底加到 2.75%。

美国 6 月新增非农就业 37.2 万人,预期 26.5 万人,前值 39 万人(修正后为 38.4 万人);6 月失业率 3.6%,预期 3.6%,前值 3.6%;每小时工资环比上涨 0.3%,预期为 0.3%,前值为 0.3%(修正后为 0.4%)。
就业报告显示经济强劲,可在下次议息会议上加息 75bp,同时不损害经济。

如果我们采用传统的范式,会觉得高油价是通胀的根源,油价回落预示着通胀见顶。于是,就会被经济数据一遍又一遍地 “遛狗”——通胀见顶,然后 miss。
暂时性通胀和持续性通胀
在《持续通胀的形成机制极其治理原理——兼论衰退风险》一文中,我们提了一个替代解释来区分暂时性通胀和持续性通胀。
传统的通胀一般是暂时性通胀,它的根源来自于经济的短期波动,就好比人的体温会在一个区间内波动一样。
比较典型的是中国 2019 年的猪通胀,由于猪瘟影响,国内 cpi 一度飙升到 5.4%。

事实上,这种通胀是不用管的。为了缓解资本市场的恐慌情绪,央行还进行了降息操作。

然而,持续通胀的形成机制很不相同,它来源于长期低利率环境所催生的僵尸企业。

在危急关头,这类企业是有一定帮助的,它能帮助政府稳住就业、保持社会秩序。随着危机的结束,以及低利率环境的维持,这类企业会不断地膨胀,最终,成为麻烦本身。

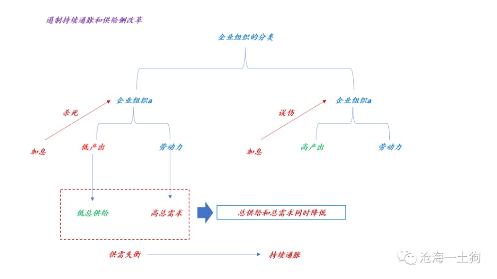
如上图所示,我们可以把企业分为两类:一类是低产出企业,记为 a,另一类是高产出企业,记为 b。
a 类企业组织雇佣了大量的劳动力就业,但产出低下,会制造一种微观上的失衡——总需求大于总供给。也就是说,a 类企业养了一堆不干活吃干饭的人。
b 类企业则是正常企业,供给和需求是匹配的,并不会制造失衡。
如果经济体内,都是 b 类企业,市场是不会出现持续性通胀的,货币表现为中性;但是,如果 a 类企业大量滋生,市场会出现通胀螺旋。
持续通胀就像持续高烧一样告诉我们经济体内有炎症。
遏制持续性通胀
不幸的是,这类企业不会自己消失,只要政府不干预,他们就会继续存续。
政府必须采用强有力的措施,进行一次供给侧改革——消灭僵尸企业。

如上图所示,表面上加息是冲着总需求去的,实际上加息是冲着供给和需求的上一层去的——低效率的企业。
这是一次化疗,是对生产组织结构的重构。
那么,为什么要如此上纲上线呢?这是因为,简单的物价波动的确是一个中性的现象,没必要干预;但持续通胀不是,持续通胀是生产组织失衡,是一波人对另一波人系统性地盗窃,是一个政治问题了。
只有消灭这些低效率的企业,总体的供需才有可能重新平衡;才有可能制止企业 a 对企业 b 进行大规模盗窃的行为——持续通胀,从而,化解大规模的社会冲突。
因此,如果这次全球的通胀是持续性通胀,那么,通胀见顶的标志只能是失业率重新抬头。

我们总是期待软着陆,期待一个 happy ending;然而,事实的真相是,系统需要一波失业,让通胀水平回归正常。
道理很简单:低失业率意味着僵尸企业活得好好的;他们活得好好的,意味着通胀没完没了。
传统范式——委婉的表达方式
传统的范式会跟民众讲:高通胀是因为俄乌冲突带来的石油冲击,是因为疫情制造供应链的冲击,是因为工资的上涨螺旋。
它的好处显而易见,锅都甩出去了——俄乌、疫情、劳动力市场紧俏。
前面两个解释,会让民众去厌恶别人;后面那个解释,算是稍微给他们打了一个预防针。
事实上,如果我们搞清楚了生产组织失衡的解释,就能理解传统范式流行的原因,它委婉地点出了真相——劳动力市场异常了。我们需要加息打断工资的上涨螺旋,以使得劳动力市场恢复正常。
一个是加息杀死僵尸企业,另一个是加息打断工资的上涨螺旋。实际上,都是一个意思——矫正劳动力市场。
但是,前者的表达方式会让人难以接受:为了遏制通胀,我们需要制造出一些失业。
理解清楚这个表达方式的差异之后,就不难理解鲍威尔在某次发布会上所说的两句耐人寻味的话了:
1、我们不寻求让人们失业;
2、并不是试图引发经济衰退;
这两句话是这次发布会最重要的两句话,其他的都是市场已经知道的废话。
鲍威尔是律师出身,他在做一件事情之前一定会有免责声明。
他的实际意思是:通胀实在太严重了,我们不得不采取一些手段,我们会制造大量的失业,我们可能引发经济衰退,但这不是我们的本意。
此外,我们也更能理解:为什么亚特兰大联储主席 Bostic 在看到就业报告之后迫不及待地喊 75bp,因为就业太强了,僵尸企业活得好好的,他们不得不进一步加码。
然而,他还是会说,加息 75bp,不会损害经济。
所以,专业是一回事,政治表达是另外一回事,把政治表达当成专业是一件很糟糕的事情。
衰退的啄食次序
前一段时间,有一个很有趣的新闻,
瑞·达里奥(Ray Dalio)旗下桥水基金已押注 105 亿美元做空欧洲股票,规模较过去一周几乎翻了一番,对欧股的看空力度达到两年来的最高水平。


即便如此,欧央行也不得不加快加息的步伐。
衰退之下,国别之间的逻辑,变成了信用逻辑,出问题的国家不得不加息挽留资本。这就好比,如果一个企业出现了违约风险,它借钱的成本将快速飙升。
从这个角度来看,现在的达里奥类似于 97-98 年的索罗斯。
当然,更弱的国家更惨,整个国家类似于僵尸企业,直接被挤破产了。
据斯里兰卡媒体 9 日晚报道,斯里兰卡总统拉贾帕克萨已通知议长阿贝瓦德纳,他将于 7 月 13 日辞去总统职务。
当天稍早前,斯里兰卡总理办公室发表声明说,斯里兰卡总理拉尼尔·维克勒马辛哈愿意辞职。
当越来越多的国家陷入衰退,甚至破产,石油价格或通胀自然就下来了。
资本市场并不是在交易 “美国经济马上要衰退”,而是在交易 “全球经济必然要衰退”。
结束语
综上所述,我们就能搞清楚全球通胀的终点到底在哪里了——这会是一次很惨烈的出清。
很多国家会陷入衰退,甚至破产,衰退会逐渐蔓延到美国本土,美国失业率会重新抬升,最后,系统重启。
在这个过程中,唯一的变数是中国。中国的经济周期和欧美错位。
如果在这个过程中,中国的经济能更强一些,那对欧美真是天大的好事——可以打着麻药刮骨疗伤。
然而,中国的经济预期更加复杂,取决于疫情、疫情防控政策、一线城市的地产政策。
即便不确定性如此之大,中国经济的弱复苏对海外资本来说,也是吸引力极大。

本文作者:沧海一土狗,来源:沧海一土狗,原文标题:《全球通胀的终点在哪里?》
